
报告内容概要:
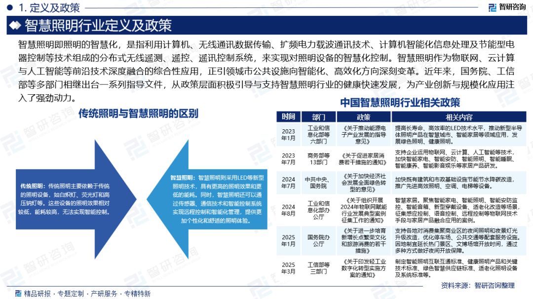
智慧照明即照明的智慧化,是指利用计算机、无线通讯数据传输、扩频电力载波通讯技术、计算机智能化信息处理及节能型电器控制等技术组成的分布式无线遥测、遥控、遥讯控制系统,来实现对照明设备的智慧化控制。具有灯光亮度的强弱调节、灯光软启动、定时控制、场景设置等功能;并达到安全、节能、舒适、高效的特点。在现代城市的发展进程中,照明已超越满足基础视觉需求的功能,成为提升生活品质、促进节能环保的关键环节。智慧照明作为物联网与智能化技术深度融合的产物,正逐步成为城市公共设施与家庭生活中不可或缺的组成部分。它不仅在光的使用方式上带来革新,更为未来生活形态提供了新的可能性。近年来,随着物联网技术的发展和LED照明技术的进步,智慧照明市场迅速成长。智慧照明不仅能够根据环境光强、人员活动等因素自动调节亮度和色彩,还能通过云端平台进行远程监控和管理,大大提高了能源利用效率。此外,智能照明还能够与其他智能设备联动,为用户提供更加舒适、安全的生活环境。据统计,2025年中国智慧照明行业市场规模达到547亿元,其中控制系统市场规模241亿元,灯具及配件市场规模306亿元。未来,随着智慧城市与智能家居理念的深入普及,智慧照明的应用场景将进一步扩展,覆盖商业楼宇、公共设施、住宅等多重领域。与此同时,伴随人工智能与大数据技术的深度融合,智慧照明行业将实现更高层级的智能化,能够通过数据分析预测用户需求,从而提供更具个性化与适应性的照明解决方案,持续推动行业向高效、人性化与可持续的方向发展。中国智慧照明行业已形成国际品牌、国内传统照明企业与新兴科技品牌三方并存的竞争格局。以昕诺飞、施耐德、ABB等为代表的国际企业,凭借深厚的技术积累与全球品牌影响力,在高端系统解决方案和商用领域占据重要地位;欧普照明、雷士照明、三安光电等国内传统照明品牌则依托成熟的渠道网络、规模化生产能力及对本土市场的深刻理解,在中高端市场及全屋智能场景中保持强劲竞争力;而以Yeelight等为代表的新兴品牌,则以智能交互、设计创新和线上营销为突破口,在消费级市场快速崛起。整体市场呈现多元化、分层竞争态势,技术融合与生态共建成为行业发展的关键趋势。
行业发展趋势:
✅技术深度融合与全场景智能协同
智慧照明行业将进一步与物联网、人工智能、大数据及边缘计算等技术深度融合,实现从单一照明控制向环境感知、行为分析与自适应调节的跨越。照明设备将集成更多传感器,具备人感、光感、环境数据采集等功能,并与家居、办公、城市等场景中的其他智能设备实现无缝联动。系统可通过学习用户习惯与环境变化,自动优化光效、色温与能耗,形成“人-光-环境”动态平衡的智能光环境,推动照明从“照明工具”向“空间智能载体”演进。
✅光健康与个性化体验成为核心价值
随着人们对健康生活关注度的提升,照明将更注重光生物效应与视觉舒适性研究。智慧照明系统将融合节律照明、情绪调节、视觉保护等功能,根据不同人群、不同时段、不同活动需求提供个性化的光照方案。例如,通过模拟自然光动态变化调节人体节律,或利用光谱技术改善睡眠与工作效率。用户可通过数据反馈持续优化自身光环境,照明产品也将从标准化输出转向“可定制、可交互、可成长”的健康光服务。
✅绿色节能与可持续设计贯穿全周期
在“双碳”目标推动下,智慧照明将全面强化绿色属性,从材料选择、能效提升到系统运营实现全生命周期低碳化。产品将采用环保材料与模块化设计,便于维修、升级与回收;系统通过智能调光、按需照明、能源调度等手段大幅降低能耗。此外,照明系统可与光伏、储能等新能源设施结合,参与城市微电网调度,实现能源协同优化。可持续理念将不仅体现在节能指标上,更贯穿于产品设计、制造工艺与服务模式中,推动行业向环境友好型生态转型。
基于此,依托智研咨询旗下智慧照明行业研究团队深厚的市场洞察力,并结合多年调研数据与一线实战需求,智研咨询推出《2026-2032年中国智慧照明行业市场运行态势及未来发展潜力报告》。本报告立足智慧照明新视角,聚焦行业核心议题——变化趋势(怎么变)、用户需求(要什么)、投放选择(投向哪)、运营方法(如何投)及实践案例(看一看),期待携手行业伙伴,共谋行业发展新格局、新机遇,推动智慧照明行业发展。深耕中国智慧照明领域十余年,智研咨询愿携手行业企业,提供有效信息、专业咨询及定制化解决方案,助力智慧照明产业持续发展。



《2026-2032年中国智慧照明行业市场运行态势及未来发展潜力报告》基于最新、最全的中国产业链数据,融合权威官方统计、深度企业调研、资本市场洞察及全球信息,通过严格的智能处理和独家算法验证,确保分析结论高度可靠、透明且可追溯。
(声明:此文章摘自智妍产业研究院公众号)

